东北大学2021年硕士研究生招生考试考生进入复试的初试成绩基本要求
2021/3/15 14:01:09
来源: 网络




5、其它说明
1、工作单位和户籍在国务院公布的民族区域自治地方,且定向就业单位为原单位的少数民族在职人员考生,可享受少数民族照顾政策,即在学校初试合格资格线基础上总分降10分,单科降5分。符合政策的考生须在3月15日前向学校提交有关证明材料。
2、“对口支援西部地区高校定向培养研究生计划”执行全国硕士研究生招生考试复试基本分数要求(B类考生)。
3、各院(系)可在满足学校初试合格资格线的基础上,根据本院(系)生源和招生规模的实际情况,确定本院(系)各学科(专业领域)的复试线。
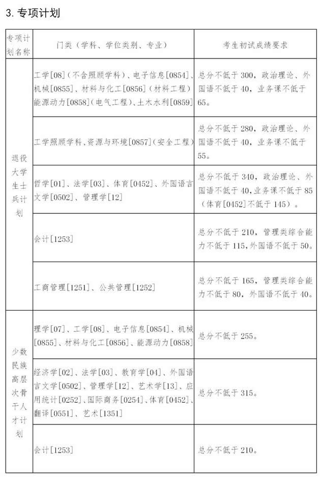
4、“大学生志愿服务西部计划”、“大学生村官项目”、“三支一扶计划”和退役大学生士兵等照顾加分政策按照教育部相关规定执行。符合教育部加分或照顾政策的考生,须于3月15日前提交有关证明材料,逾期视为放弃。我校将根据教育部最新文件及名单进行审核。
5、我校复试拟采取网络远程考核方式进行,复试时间预计为3月中下旬,关于复试、调剂的具体安排请关注我校研究生招生信息网后续公布的有关通知。

热门推荐





